Selbstmanagement: learn how to learn
Pestañas

Herzlich Willkommen zum Kurs “Selbstmanagement: learn how to learn”
Die Selbstlerneinheiten dieses Kurses umfassen verschiedene Aspekte, die für ein erfolgreiches Selbstmanagement im Bereich Lernen wichtig sind. Sie sind in Themenbereiche, den sogenannten Bausteinen organisiert. Jeder Baustein enthält eine oder mehrere Selbstlerneinheiten, die folgendermassen aufgebaut sind:
Nach einer Aktivierung und/oder Selbsteinschätzungsaufgaben zum Thema, folgt ein Input, der wiederum in eine konkrete Aufgabe mündet, die Bezug nimmt zu Ihrem Studium und Alltag. Am Ende der Selbstlerneinheit vergleichen Sie die anfängliche Selbsteinschätzung mit dem Gelernten und reflektieren die erprobten Methoden oder Aufgaben.
- Übersicht: Sie bieten eine gute Übersicht über Aspekte rund ums Lernen, die für Studienanfänger:innen wichtig sind.
- Auffrischung und/oder Ausbau eigener Kompetenzen: Mit dem Durcharbeiten der Selbstlerneinheiten, frischen Sie Ihr Wissen zu den verschiedenen Aspekten, Strategien, Hilfsmitteln und Tools auf oder erweitern es.
- Grundlage und Hilfsmittel für eigenes Lernen: Die Selbstlerneinheiten dienen Ihnen als reichhaltiger Fundus: Wählen Sie aus, welche (Teile der) Selbstlerneinheiten für Sie nutzbar sind.
Falls Sie Links finden, die nicht mehr funktionieren, dann schreiben Sie uns gerne eine Mail an: learning@hslu.ch.
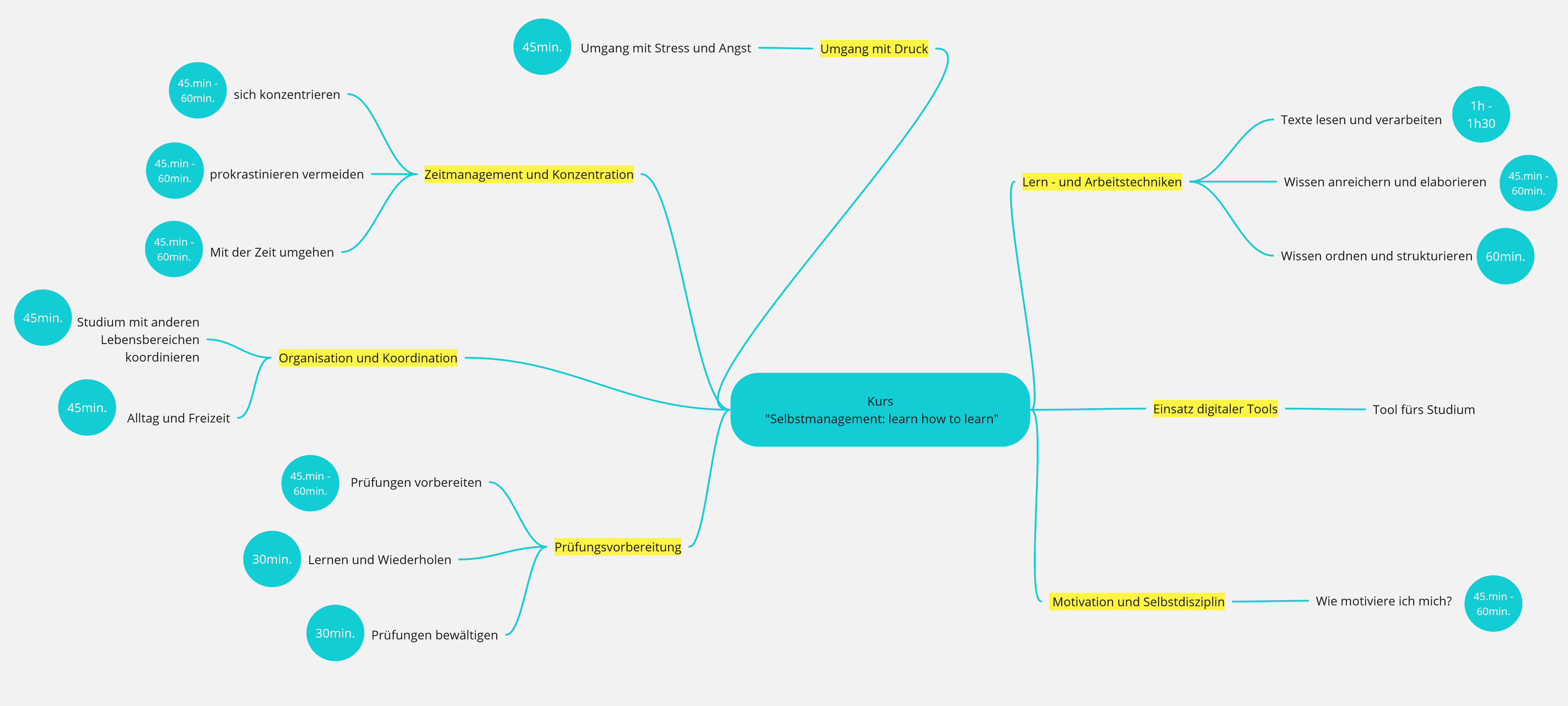
Hier finden Sie alle Bausteine mit den entsprechenden Selbstlerneinheiten und dem geschätzten Zeitaufwand
auf einen Blick:
Selbstlerneinheiten
Fotos auf Unplash, August-September 2023: Clay Banks (Bibliothek) ;Laura Lauch (Yoga); Zachary Tan (Golf); Unseen Studio (Zeitplanung); Husniati Salma (Zeichnen); Samuel Scrimshaw (Berg); Dose Media (Tablet); Yustinus Tjiuwanda (Klassenzimmer). In den Selbstlerneinheiten: Zeitmanagement: Elena Koycheva, Magnet.me und Zachary Tan ; Organisation und Lebensbereich: Magnet.me und Studio ; Prüfungsvorbereitung: Kelly Sikkema und Mauro Gigli ; Lern- und Arbeitstechniken: Patrick Tomasso, Kinga Howard, Husniati Salma.
Die Texte wurden größtenteils ausfolgenden Blogs, entnommen und für diesen Selbstlernkurs angepasst: https://blog.hslu.ch/studypower; https://blog.hslu.ch/studythings ; https://blog.hslu.ch/lernen-lernen.
Dieser Selbstlernkurs wurde im Rahmen des Projekts eTutorate als Teil des P-8 Projekt “Digitale Lehre – Digitale Präsenz – Digitales Studium”, zusammen mit der PHLU und der HSLU-SA, durchgeführt.

